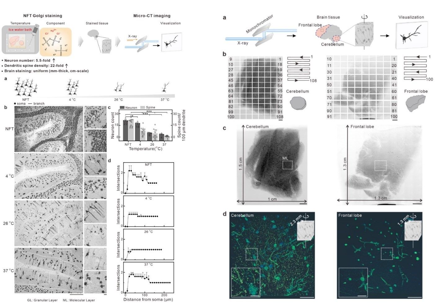
近期,beat365唯一官网理学院材料生物学研究所诸颖研究员、李江研究员、胡钧研究员与上海交通大学樊春海院士、中国科学院上海高等研究院蔡小青副研究员合作,共同开发了一种近冰点温度(near-freezing-temperature,NFT)高尔基染色新方法,实现了对死亡延迟冷冻人脑样本中神经元的高保真染色。结合同步辐射X射线成像技术,成功获得了人小脑和额叶组织中神经元的微米分辨率三维重构图像。相关研究成果近期发表在《先进科学》(Advanced Science)杂志上。
在人脑成像领域,获取大体积脑组织中精细的神经元结构信息长期以来是一项重大挑战。其中的核心难题在于染色效率与组织自溶之间的矛盾。传统的高尔基染色通常在室温或37 °C条件下进行,虽有利于染色反应的进行,但同时会加速脑组织自溶,导致微细结构的严重丢失。为解决这一难题,研究团队提出了一种NFT染色策略,采用氯化汞染液,在冰水浴条件下对死亡延迟冷冻人脑组织进行染色。与37 °C染色相比,NFT策略显著抑制了组织自溶,有效保留了神经元的精细结构。在相同视野下,神经元计数提高了5.5倍,树突棘密度提升了22倍。结合同步辐射X射线显微成像技术,研究团队对小脑和额叶组织实现了微米级分辨率的三维重建。该方法为大体积人脑样本的高保真结构成像提供了全新的技术手段。

这项工作得到国家重点研发计划、国家自然科学基金、上海市2022年度"科技创新行动计划"基础研究领域项目和科技创新2030-重大项目的资助。该工作得到了中国医学科学院基础医学研究所、神经科学中心、中国人脑组织资源库联盟及台湾光子源(TPS)02A脑成像线站的大力支持。
论文链接:https://doi.org/10.1002/advs.202504468