近日,在理学院葛先辉教授的指导下,beat365物理系研究生陆琨在类比引力与黑洞物理研究方面取得重要进展。研究成果以题为《旋转声学黑洞的超辐射与霍金辐射数值研究》的论文发表在国内物理学顶级期刊《物理学报》上,并因其创新性和重要性,被选为该期的封面论文。beat365研究生陆琨为论文第一作者,陈乐丰为论文的第二作者,葛先辉教授为通讯作者。
陆琨和陈乐丰均为beat3652022级理论物理研究生,其中第一作者陆琨在导师葛先辉教授的指导下,主要从事黑洞物理与弯曲时空场论等前沿领域的理论研究。

声学黑洞,是一种利用特殊流体系统来模拟真实天体黑洞时空特性的前沿物理模型。在这样的实验室系统中,声波的传播行为与光在黑洞引力场中的行为高度相似,为研究霍金辐射、超辐射等难以直接观测的黑洞量子效应提供了一个绝佳的实验平台。超辐射和霍金辐射是连接广义相对论、量子力学和热力学的关键理论,是现代物理学的前沿和热点。

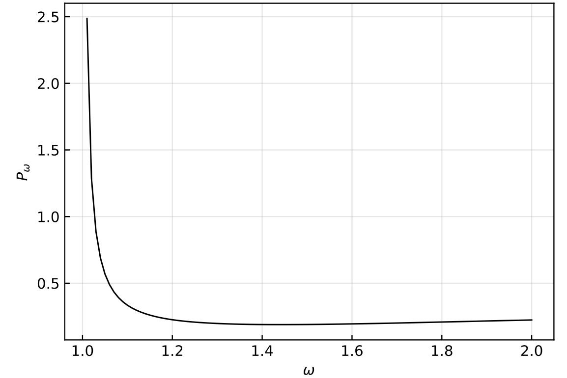
本次发表在《物理学报》并荣登封面的论文中,作者通过精密的数值计算,首次系统地研究了旋转声学黑洞背景下的超辐射与霍金辐射现象。通过求解特定声学度规下的标量场方程,研究成果清晰地验证了超辐射的存在:当入射声波的频率满足特定条件时(低于由黑洞旋转决定的阈值),反射波的能量确实得到了显著放大,这相当于从旋转的“声学黑洞”中成功“窃取”了能量。这一结果与能量守恒定律完美契合,充分证明了其数值方法的准确性和可靠性。

更重要的是,论文深入探讨了霍金辐射与超辐射的内在联系。计算表明,在超辐射现象发生的临界频率附近,霍金辐射的功率谱会出现一个显著的增强。作者揭示了这一现象背后的双重物理机制:一方面是源于玻色-爱因斯坦统计分布在特定条件下的数学特性,另一方面则归因于频率依赖的透射概率的共同作用。这一发现为理解旋转黑洞的量子辐射机制提供了全新的视角,为未来在实验室中探测黑洞量子效应提供了坚实的理论指导和数值参考。

该项研究成果是理学院依托前沿科学研究平台,推动基础物理前沿探索,鼓励研究生勇攀科研高峰的又一重要体现。在学院浓厚的科研氛围支持下,葛先辉教授课题组长期致力于引力理论与量子物理交叉领域的研究,积极引导学生接触国际前沿,有效提升了研究生的原始创新能力。
本项研究工作得到了国家自然科学基金面上项目的资助。